Return to Home Page

IFX KiCad Works

eCAD Schematics & Printed Circuits Boards
Designed Exclusively with KiCad (v9)

Inventor eFX KiCad Valve/Tube Projects

Vacuum Tube/Valve w/Socket PCB
Download Link

ECC83/12ZX7A Valve/Tube Preamp Project
Download Link

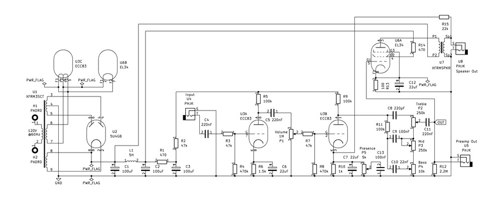
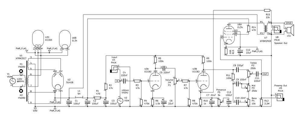
EL34 Valve/Tube Single-Ended 15 Watt Audio Amp Project
Download Link

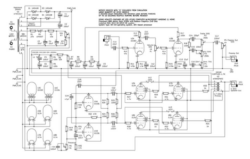
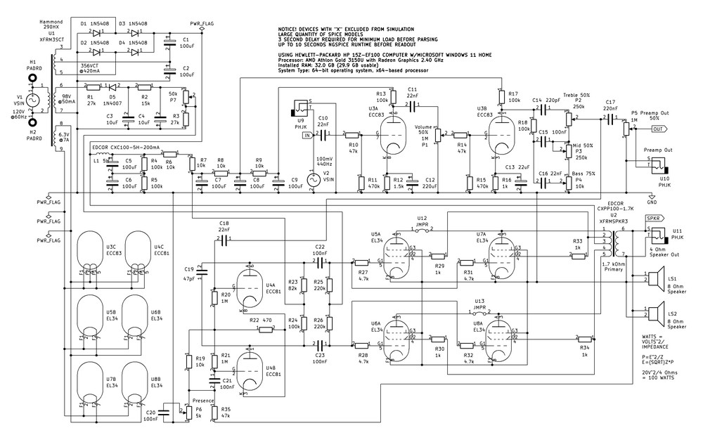
EL34 Valve/Tube Push-Pull Out 100 Watt Audio Amp Project
Download Link


Valve/Tube Images


EL34 SE Valve/Tube Amp Images




EL34 100 Watt Valve/Tube Amp Images